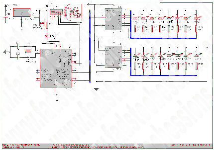
Applications SSOP (16) 6. Network Switches TSSOP (16) 5. The storage register has parallel 3-state outputs. VIH High-level input voltage CC = 4. VIL Low-level input voltage CC = 4. The blue wire is going from the serial out pin (pin 9) of the first shift register to the serial data input (pin 14) of the second register. Simply put, this shift register is a device that allows additional inputs or outputs to be added to a microcontroller by converting data between parallel and serial formats. Both the shift and storage register have separate clocks.
Featured Product: Logic Solutions Analog Solutions. GitHub is home to over million developers working together to host and review code, manage projects, and build software together. Check stock and pricing, view product specifications, and order online. Orders placed during this period will be processed from Feb 14th Onwards, we apologize for any inconvenience caused.
Pin is for VCC, which should be connected to 5v. Pin is connected to common ground in the system. HC5kullanmasam ne olur? Unsubscribe from Julian Ilett? Besides, various selected Sn74hc5Dip brands are prepared for you to choose.
Discover over 1of the best Selection Sn74hc5Dip on Aliexpress. I have some DIP parts with TI logo but from unknown source. I find that the RCLK (pin12) acts more like a latch enable rather than a true positive edge clock as stated by the datasheet.
This arose when I was holding the pin high while clocking in data and intending to pulse it low to transfer the. Optocoupler74-Seriesmikrodenetleyicidiğer. SMDDO-DO-35LED diyotköprü Doğrultuculardiğer.
Buy low price, high quality 10pcs sn74hc5with worldwide shipping on AliExpress. V 6V 2V SER before SRCLK↑ 4. WITH 3-STATE OUTPUT REGISTERS. C L = pF (unless otherwise noted) (see Figure 1) PARAMETER.
Your require pages is cannot open by blow Reason : Connect this pages through directly deep link. Free datasheet search site. You can use All semiconductor datasheet in Alldatasheet, by No Fee and No register.
There was a problem adding this item to Cart. Limited Time Sale Easy Return. The shift register operates in a fairly simple way, but can be modified to become very complicated but very useful. However, there is not description about serial output operation. Baixe no formato PDF, TXT ou leia online no Scribd.
Sinalizar por conteúdo inapropriado. Microcontroller sends serial bit data to 74hc5using SPI bus. Problem- LED starts blinking when I apply EFT burst (500V 5KHz and 1KV 5KHz) to auxiliary port of device. Deze pin is ontdekt door Wisselmotor. Ontdek (en bewaar!) je eigen pins op Pinterest.
Be the first to write a review. Find great deals for 4pcs Cjmcu-5Sn74hc5Shift Breakout Stable 8-bit Shifting Register Module UE. Shop with confidence on eBay! These chips take a serial input (SPI) of byte (bits) and then output those digital bits onto pins.
If you offer or buy more than one item,please pay all of them in one single PayPal transaction. Then I connect the red tip of polimeter with vcc battery and the black tip with vcc of sn74hc595. Then, the pin OE is connected to high and I measure -10mA. The program, in arduino, continues to run.
I think the problem are the pins of control shift register are. Distributor links are sponsored. See more 4pcs Cjmcu-5Sn74hc5Shift Breakout Stable. A bit of shift register theory.
Basically a shift register will, in the en let you expand on the digital outputs you have on your mictrocontroller. So you could hook of them up next to each other and have control of outputs. Separate clocks are provided for both the shift and storage register. Enter your search keyword.
Proteus VSM Peripherals Library All products in the Proteus VSM range include a host of simulation models, ensuring that the parts you need are available at design time. Typically these split into two categories - standard simulation models and more complex embedded design peripheral models. A shift register (under a magnifying glass !).
The dimple cut in one end indicates the top of the IC. M5C is the top mark (marking code), and the means batch number of years. To test the shift-out registers board we can use the ShiftOutX library example, already provided to manage daisy-chained shift-out registers.

A more complex application. Ucuza satın alın Logical Shift Şimdi. View datasheets, stock and pricing, or find other Counter Shift Registers. Special advising in end-to-end IT Infrastructure solutions. Device type Generic Circuit function.
The case outlines are as specified herein. Outline letter Number of pins JEDEC PUB.
Hiç yorum yok:
Yorum Gönder
Not: Yalnızca bu blogun üyesi yorum gönderebilir.